搜索

科学前沿

康复大学刘健康教授团队在中药新型纳米制剂改善银屑病方面取得重要进展

发布日期:2025-10-29

近日,康复大学刘健康和西安交通大学第一附属医院郑焱、王雅等团队联合在国际权威期刊《Advanced Science》发表重要成果,围绕传统中药白鲜皮展开深入研究,开发出可改善银屑病的新型纳米制剂,并揭示其背后关键分子机制,为慢性皮肤病治疗提供新思路和新方向。

一、研究背景:银屑病治疗的临床困境与中药白鲜皮的潜力

银屑病是一种免疫介导的慢性皮肤病,全球患病率达2%-3%,复发率高达 98.4%,常伴随皮肤畸形、功能障碍及多种并发症,严重影响患者身心健康。目前临床治疗手段存在成本高、副作用大、长期疗效衰减等问题,而外用药物受皮肤屏障限制,透皮吸收效率极低。白鲜皮作为传统中药,在治疗皮肤病方面拥有悠久历史,其在银屑病治疗相关中药复方专利中使用率高达38.36%。但白鲜皮水溶性差、生物利用度低,且长期口服可能引发肝肾毒性,极大限制了其临床应用。

图1 白鲜皮的作用靶点分析

二、核心成果:新型制剂突破中药瓶颈,显著改善银屑病症状

为解决白鲜皮的应用局限,研究团队开发了基于白鲜皮的新型制剂(BXP-Fe (Ⅲ)ICPs,简称 NB)。该制剂无需额外载体,能针对性改善白鲜皮的药理缺陷:一方面提升了其在体内的利用效率,另一方面可在银屑病炎症部位的酸性微环境中精准释放有效成分,避免健康组织受损;同时,制剂中的成分还能补充银屑病患者表皮中显著减少的铁元素,协同辅助治疗。

图2 白鲜皮中几种主要生物活性成分与Fe3+自组装形成NB

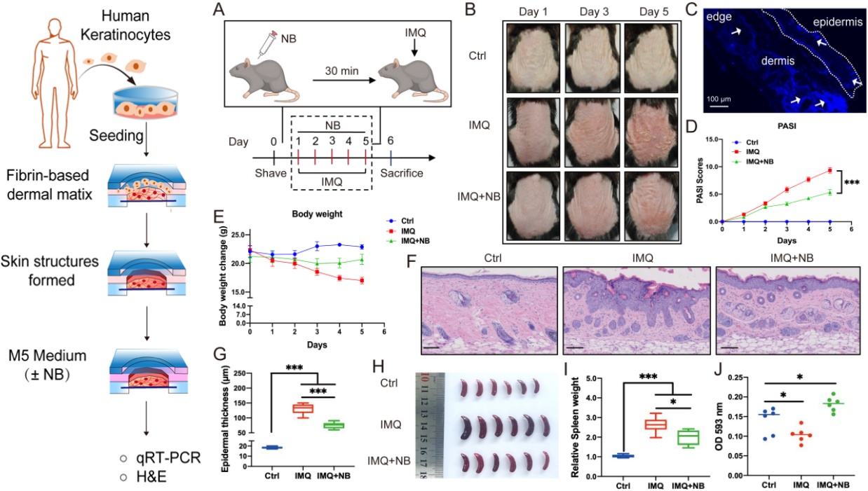
实验验证显示,无论是在细胞模型(M5 细胞因子诱导的人表皮角质形成细胞)还是动物模型(咪喹莫特 IMQ 诱导的银屑病小鼠)中,这种新型制剂都能有效抑制角质形成细胞过度增殖,减轻炎症反应和氧化应激,显著改善皮损外观与病理特征。

图3 NB对体内体外银屑病模型改善效果验证

三、机制揭秘:CTCF-HSP90AB1-STAT3 轴的精准调控

为明确制剂的作用原理,研究团队通过新生蛋白质组学分析,锁定了热休克蛋白90 α 家族 B 类成员1(HSP90AB1)这一核心靶点——该蛋白在银屑病患者皮损中表达显著升高,是推动疾病发展的关键分子。

图4 新生蛋白质组学技术鉴定NB作用靶点HSP90AB1

进一步研究发现,新型制剂通过两大途径发挥作用:

(一)抑制分子伴侣复合物形成:HSP90AB1 需与辅助分子 CDC37 结合形成复合物,才能激活下游 STAT3、Akt 等关键信号蛋白(这些蛋白会促进角质形成细胞增殖和炎症)。NB制剂能破坏二者结合,从而阻断疾病进展。

图5 NB抑制分子伴侣复合物形成

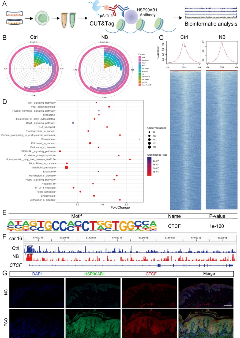
(二)抑制HSP90AB1 转录:前期实验结果发现NB下调了HSP90AB1的蛋白水平,通过CUT&Tag技术表明NB可下调其转录因子 CTCF 的表达,进而直接减少 HSP90AB1 的生成;

图6 NB通过CTCF 抑制HSP90AB1 转录

值得注意的是,与临床研究中常用的HSP90 抑制剂 AUY922 相比,该制剂的治疗效果更优,还能避免传统抑制剂可能引发的 “热休克反应(HSR)”(一种代偿性耐药机制)。单细胞数据分析进一步证实,CTCF 和 HSP90AB1 在银屑病患者的角质形成细胞、CD4⁺T 细胞中异常高表达,二者构成的调控轴是银屑病发病的核心环节。

图7 银屑病患者单细胞数据中CTCF和HSP90AB1的调控分析

这项研究不仅为银屑病治疗提供了更具针对性的新方案—— 既保留中药白鲜皮的整体疗效,又通过制剂优化解决了其应用瓶颈;更重要的是,首次揭示了 CTCF-HSP90AB1-STAT3 轴在银屑病发病中的关键作用,为后续开发靶向药物提供了明确方向。未来,团队将进一步推进该制剂的临床转化研究,探索其在更多皮肤病中的应用可能,助力传统中药的现代化发展,为患者带来更安全、有效的治疗选择。

图8 科学研究机制总结

本研究得到多项国家级和省部级项目资助,包括国家自然科学基金(张钲沂82404138、刘健康32171102和31770917、郑焱82273541、王雅82202308)、科技部国家科技重大专项(刘健康2025ZD0549700-2025ZD0549701)、中国博士后创新人才计划(王雅BX20220247 to Y.W.)、陕西省科技计划项目(项目编号:张钲沂S2024-JC-QN1459)、陕西省中医药管理局项目(郑焱 项目编号:TZKN-CXPT-01)等。

(撰稿:韩文伟;审核:刘健康)